Hide code cell content
###############################################################################
# The Institute for the Design of Advanced Energy Systems Integrated Platform
# Framework (IDAES IP) was produced under the DOE Institute for the
# Design of Advanced Energy Systems (IDAES).
#
# Copyright (c) 2018-2023 by the software owners: The Regents of the
# University of California, through Lawrence Berkeley National Laboratory,
# National Technology & Engineering Solutions of Sandia, LLC, Carnegie Mellon
# University, West Virginia University Research Corporation, et al.
# All rights reserved.  Please see the files COPYRIGHT.md and LICENSE.md
# for full copyright and license information.
###############################################################################

PETSc Time-stepping Solver – PID Control and Steam Example#

Author: John Eslick
Maintainer: John Eslick
Updated: 2023-06-01

This example provides an overview of the PETSc time-stepping solver utilities in IDAES, which can be used to solve systems of differential algebraic equations (DAEs). PETSc is a solver suite developed primarily by Argonne National Lab (https://petsc.org/release/). IDAES provides a wrapper for PETSc (IDAES/idaes-ext) that uses the AMPL solver interface (https://ampl.com/resources/learn-more/hooking-your-solver-to-ampl/) and utility functions that allow Pyomo and Pyomo.DAE (https://pyomo.readthedocs.io/en/stable/modeling_extensions/dae.html) problems to be solved using PETSc.

This demonstration uses the IDAES PID controller model and a flowsheet arranged like so:

             
->--|><|------[]------|><|-->-
   valve_1   tank   valve_2   

where the tank pressure is controlled by the opening of valve_1.

Prerequisites#

The PETSc solver is an extra download for IDAES, which can be downloaded using the command idaes get-extensions --extra petsc, if it is not installed already. See the IDAES solver documentation for more information (https://idaes-pse.readthedocs.io/en/stable/reference_guides/core/solvers.html).

You may want to review the “PETSc Time-stepping Solver – Chemical Akzo Nobel Example” notebook first.

Imports#

import numpy as np
import matplotlib.pyplot as plt

import pyomo.environ as pyo
import pyomo.dae as pyodae
import idaes.core.solvers.petsc as petsc  # petsc utilities module
import idaes_examples.mod.dae.petsc.pid_steam_tank as pid
from idaes.core.util.math import smooth_max, smooth_min

Model Set Up#

# to see the model code uncomment the line below
# ??pid
m = pid.create_model(
    time_set=[0, 12],
    nfe=1,
    calc_integ=True,
)
2023-11-02 10:31:29 [INFO] idaes.init.fs.valve_1: Initialization Complete: optimal - Optimal Solution Found
2023-11-02 10:31:29 [INFO] idaes.init.fs.tank.control_volume: Initialization Complete
2023-11-02 10:31:29 [INFO] idaes.init.fs.tank: Initialization Complete: optimal - Optimal Solution Found
2023-11-02 10:31:29 [INFO] idaes.init.fs.valve_2: Initialization Complete: optimal - Optimal Solution Found

Solve#

result = petsc.petsc_dae_by_time_element(
    m,
    time=m.fs.time,
    ts_options={
        "--ts_type": "beuler",
        "--ts_dt": 0.1,
        "--ts_monitor": "",  # set initial step to 0.1
        "--ts_save_trajectory": 1,
    },
)
tj = result.trajectory  # trajectroy data
res = result.results  # solver status list
2023-11-02 10:31:30 [INFO] idaes.solve.petsc-dae: Called fg_read, err: 0 (0 is good)
2023-11-02 10:31:30 [INFO] idaes.solve.petsc-dae: ---------------------------------------------------
2023-11-02 10:31:30 [INFO] idaes.solve.petsc-dae: DAE: 0
2023-11-02 10:31:30 [INFO] idaes.solve.petsc-dae: Reading nl file: C:\Users\dkgun\AppData\Local\Temp\tmp8y_z4ws2.pyomo.nl
2023-11-02 10:31:30 [INFO] idaes.solve.petsc-dae: Number of constraints: 28
2023-11-02 10:31:30 [INFO] idaes.solve.petsc-dae: Number of nonlinear constraints: 14
2023-11-02 10:31:30 [INFO] idaes.solve.petsc-dae: Number of linear constraints: 14
2023-11-02 10:31:30 [INFO] idaes.solve.petsc-dae: Number of inequalities: 0
2023-11-02 10:31:30 [INFO] idaes.solve.petsc-dae: Number of variables: 28
2023-11-02 10:31:30 [INFO] idaes.solve.petsc-dae: Number of integers: 0
2023-11-02 10:31:30 [INFO] idaes.solve.petsc-dae: Number of binary: 0
2023-11-02 10:31:30 [INFO] idaes.solve.petsc-dae: Number of objectives: 0 (Ignoring)
2023-11-02 10:31:30 [INFO] idaes.solve.petsc-dae: Number of non-zeros in Jacobian: 83 
2023-11-02 10:31:30 [INFO] idaes.solve.petsc-dae: Number of degrees of freedom: 0
2023-11-02 10:31:30 [INFO] idaes.solve.petsc-dae: ---------------------------------------------------
2023-11-02 10:31:30 [INFO] idaes.solve.petsc-dae:   0 SNES Function norm 5.783088779321e+05 
2023-11-02 10:31:30 [INFO] idaes.solve.petsc-dae:   1 SNES Function norm 4.315325974705e+05 
2023-11-02 10:31:30 [INFO] idaes.solve.petsc-dae:   2 SNES Function norm 7.639793381288e+04 
2023-11-02 10:31:30 [INFO] idaes.solve.petsc-dae:   3 SNES Function norm 5.928557930246e+03 
2023-11-02 10:31:30 [INFO] idaes.solve.petsc-dae:   4 SNES Function norm 5.008361736228e+01 
2023-11-02 10:31:30 [INFO] idaes.solve.petsc-dae:   5 SNES Function norm 3.698195211732e-03 
2023-11-02 10:31:30 [INFO] idaes.solve.petsc-dae:   6 SNES Function norm 3.725294295263e-09 
2023-11-02 10:31:30 [INFO] idaes.solve.petsc-dae: SNESConvergedReason = SNES_CONVERGED_FNORM_RELATIVE, in 6 iterations
2023-11-02 10:31:30 [INFO] idaes.solve.petsc-dae: SNES_CONVERGED_FNORM_RELATIVE
2023-11-02 10:31:30 [INFO] idaes.solve.petsc-dae: Called fg_read, err: 0 (0 is good)
2023-11-02 10:31:30 [INFO] idaes.solve.petsc-dae: ---------------------------------------------------
2023-11-02 10:31:30 [INFO] idaes.solve.petsc-dae: DAE: 1
2023-11-02 10:31:30 [INFO] idaes.solve.petsc-dae: Reading nl file: C:\Users\dkgun\AppData\Local\Temp\tmp3aw8uqg4.pyomo.nl
2023-11-02 10:31:30 [INFO] idaes.solve.petsc-dae: Number of constraints: 29
2023-11-02 10:31:30 [INFO] idaes.solve.petsc-dae: Number of nonlinear constraints: 15
2023-11-02 10:31:30 [INFO] idaes.solve.petsc-dae: Number of linear constraints: 14
2023-11-02 10:31:30 [INFO] idaes.solve.petsc-dae: Number of inequalities: 0
2023-11-02 10:31:30 [INFO] idaes.solve.petsc-dae: Number of variables: 34
2023-11-02 10:31:30 [INFO] idaes.solve.petsc-dae: Number of integers: 0
2023-11-02 10:31:30 [INFO] idaes.solve.petsc-dae: Number of binary: 0
2023-11-02 10:31:30 [INFO] idaes.solve.petsc-dae: Number of objectives: 0 (Ignoring)
2023-11-02 10:31:30 [INFO] idaes.solve.petsc-dae: Number of non-zeros in Jacobian: 91 
2023-11-02 10:31:30 [INFO] idaes.solve.petsc-dae: Explicit time variable: 0
2023-11-02 10:31:30 [INFO] idaes.solve.petsc-dae: Number of derivatives: 5
2023-11-02 10:31:30 [INFO] idaes.solve.petsc-dae: Number of differential vars: 5
2023-11-02 10:31:30 [INFO] idaes.solve.petsc-dae: Number of algebraic vars: 24
2023-11-02 10:31:30 [INFO] idaes.solve.petsc-dae: Number of state vars: 29
2023-11-02 10:31:30 [INFO] idaes.solve.petsc-dae: Number of degrees of freedom: 0
2023-11-02 10:31:30 [INFO] idaes.solve.petsc-dae: ---------------------------------------------------
2023-11-02 10:31:30 [INFO] idaes.solve.petsc-dae: 0 TS dt 0.1 time 0.
2023-11-02 10:31:33 [INFO] idaes.solve.petsc-dae: 1 TS dt 0.025 time 0.025
2023-11-02 10:31:33 [INFO] idaes.solve.petsc-dae: 2 TS dt 0.0154252 time 0.0381739
2023-11-02 10:31:33 [INFO] idaes.solve.petsc-dae: 3 TS dt 0.0133373 time 0.0510085
2023-11-02 10:31:33 [INFO] idaes.solve.petsc-dae: 4 TS dt 0.0136013 time 0.0643458
2023-11-02 10:31:33 [INFO] idaes.solve.petsc-dae: 5 TS dt 0.0141735 time 0.0779471
2023-11-02 10:31:33 [INFO] idaes.solve.petsc-dae: 6 TS dt 0.0146392 time 0.0921205
2023-11-02 10:31:33 [INFO] idaes.solve.petsc-dae: 7 TS dt 0.0152517 time 0.10676
2023-11-02 10:31:33 [INFO] idaes.solve.petsc-dae: 8 TS dt 0.0158389 time 0.122011
2023-11-02 10:31:33 [INFO] idaes.solve.petsc-dae: 9 TS dt 0.0165162 time 0.13785
2023-11-02 10:31:33 [INFO] idaes.solve.petsc-dae: 10 TS dt 0.0172093 time 0.154367
2023-11-02 10:31:33 [INFO] idaes.solve.petsc-dae: 11 TS dt 0.0179712 time 0.171576
2023-11-02 10:31:33 [INFO] idaes.solve.petsc-dae: 12 TS dt 0.0187679 time 0.189547
2023-11-02 10:31:33 [INFO] idaes.solve.petsc-dae: 13 TS dt 0.0196222 time 0.208315
2023-11-02 10:31:33 [INFO] idaes.solve.petsc-dae: 14 TS dt 0.020514 time 0.227937
2023-11-02 10:31:33 [INFO] idaes.solve.petsc-dae: 15 TS dt 0.0214472 time 0.248451
2023-11-02 10:31:33 [INFO] idaes.solve.petsc-dae: 16 TS dt 0.022401 time 0.269898
2023-11-02 10:31:33 [INFO] idaes.solve.petsc-dae: 17 TS dt 0.0233619 time 0.292299
2023-11-02 10:31:33 [INFO] idaes.solve.petsc-dae: 18 TS dt 0.0243005 time 0.315661
2023-11-02 10:31:33 [INFO] idaes.solve.petsc-dae: 19 TS dt 0.0251894 time 0.339962
2023-11-02 10:31:33 [INFO] idaes.solve.petsc-dae: 20 TS dt 0.0259944 time 0.365151
2023-11-02 10:31:33 [INFO] idaes.solve.petsc-dae: 21 TS dt 0.0266898 time 0.391146
2023-11-02 10:31:33 [INFO] idaes.solve.petsc-dae: 22 TS dt 0.0272563 time 0.417835
2023-11-02 10:31:33 [INFO] idaes.solve.petsc-dae: 23 TS dt 0.0276902 time 0.445092
2023-11-02 10:31:34 [INFO] idaes.solve.petsc-dae: 24 TS dt 0.0279997 time 0.472782
2023-11-02 10:31:34 [INFO] idaes.solve.petsc-dae: 25 TS dt 0.0282038 time 0.500782
2023-11-02 10:31:34 [INFO] idaes.solve.petsc-dae: 26 TS dt 0.028326 time 0.528985
2023-11-02 10:31:34 [INFO] idaes.solve.petsc-dae: 27 TS dt 0.0283913 time 0.557311
2023-11-02 10:31:34 [INFO] idaes.solve.petsc-dae: 28 TS dt 0.0284218 time 0.585703
2023-11-02 10:31:34 [INFO] idaes.solve.petsc-dae: 29 TS dt 0.0284362 time 0.614124
2023-11-02 10:31:34 [INFO] idaes.solve.petsc-dae: 30 TS dt 0.0284488 time 0.642561
2023-11-02 10:31:34 [INFO] idaes.solve.petsc-dae: 31 TS dt 0.0284703 time 0.671009
2023-11-02 10:31:34 [INFO] idaes.solve.petsc-dae: 32 TS dt 0.0285087 time 0.69948
2023-11-02 10:31:34 [INFO] idaes.solve.petsc-dae: 33 TS dt 0.0285693 time 0.727988
2023-11-02 10:31:34 [INFO] idaes.solve.petsc-dae: 34 TS dt 0.0286562 time 0.756558
2023-11-02 10:31:34 [INFO] idaes.solve.petsc-dae: 35 TS dt 0.0287722 time 0.785214
2023-11-02 10:31:34 [INFO] idaes.solve.petsc-dae: 36 TS dt 0.0289195 time 0.813986
2023-11-02 10:31:34 [INFO] idaes.solve.petsc-dae: 37 TS dt 0.0291001 time 0.842906
2023-11-02 10:31:34 [INFO] idaes.solve.petsc-dae: 38 TS dt 0.0293154 time 0.872006
2023-11-02 10:31:34 [INFO] idaes.solve.petsc-dae: 39 TS dt 0.0295672 time 0.901321
2023-11-02 10:31:34 [INFO] idaes.solve.petsc-dae: 40 TS dt 0.0298571 time 0.930888
2023-11-02 10:31:34 [INFO] idaes.solve.petsc-dae: 41 TS dt 0.0301872 time 0.960745
2023-11-02 10:31:34 [INFO] idaes.solve.petsc-dae: 42 TS dt 0.0305596 time 0.990933
2023-11-02 10:31:34 [INFO] idaes.solve.petsc-dae: 43 TS dt 0.0309769 time 1.02149
2023-11-02 10:31:34 [INFO] idaes.solve.petsc-dae: 44 TS dt 0.031442 time 1.05247
2023-11-02 10:31:34 [INFO] idaes.solve.petsc-dae: 45 TS dt 0.0319585 time 1.08391
2023-11-02 10:31:34 [INFO] idaes.solve.petsc-dae: 46 TS dt 0.0325305 time 1.11587
2023-11-02 10:31:34 [INFO] idaes.solve.petsc-dae: 47 TS dt 0.0331626 time 1.1484
2023-11-02 10:31:34 [INFO] idaes.solve.petsc-dae: 48 TS dt 0.0338606 time 1.18156
2023-11-02 10:31:34 [INFO] idaes.solve.petsc-dae: 49 TS dt 0.0346311 time 1.21542
2023-11-02 10:31:34 [INFO] idaes.solve.petsc-dae: 50 TS dt 0.0354817 time 1.25005
2023-11-02 10:31:34 [INFO] idaes.solve.petsc-dae: 51 TS dt 0.0364218 time 1.28554
2023-11-02 10:31:34 [INFO] idaes.solve.petsc-dae: 52 TS dt 0.0374622 time 1.32196
2023-11-02 10:31:34 [INFO] idaes.solve.petsc-dae: 53 TS dt 0.0386159 time 1.35942
2023-11-02 10:31:34 [INFO] idaes.solve.petsc-dae: 54 TS dt 0.0398987 time 1.39804
2023-11-02 10:31:34 [INFO] idaes.solve.petsc-dae: 55 TS dt 0.0413295 time 1.43793
2023-11-02 10:31:34 [INFO] idaes.solve.petsc-dae: 56 TS dt 0.0429313 time 1.47926
2023-11-02 10:31:35 [INFO] idaes.solve.petsc-dae: 57 TS dt 0.0447325 time 1.5222
2023-11-02 10:31:35 [INFO] idaes.solve.petsc-dae: 58 TS dt 0.0467682 time 1.56693
2023-11-02 10:31:35 [INFO] idaes.solve.petsc-dae: 59 TS dt 0.0490823 time 1.6137
2023-11-02 10:31:35 [INFO] idaes.solve.petsc-dae: 60 TS dt 0.0517305 time 1.66278
2023-11-02 10:31:35 [INFO] idaes.solve.petsc-dae: 61 TS dt 0.0547839 time 1.71451
2023-11-02 10:31:35 [INFO] idaes.solve.petsc-dae: 62 TS dt 0.0583343 time 1.76929
2023-11-02 10:31:35 [INFO] idaes.solve.petsc-dae: 63 TS dt 0.0625012 time 1.82763
2023-11-02 10:31:35 [INFO] idaes.solve.petsc-dae: 64 TS dt 0.0674415 time 1.89013
2023-11-02 10:31:35 [INFO] idaes.solve.petsc-dae: 65 TS dt 0.0733598 time 1.95757
2023-11-02 10:31:35 [INFO] idaes.solve.petsc-dae: 66 TS dt 0.0805186 time 2.03093
2023-11-02 10:31:35 [INFO] idaes.solve.petsc-dae: 67 TS dt 0.0892348 time 2.11145
2023-11-02 10:31:35 [INFO] idaes.solve.petsc-dae: 68 TS dt 0.0998324 time 2.20068
2023-11-02 10:31:35 [INFO] idaes.solve.petsc-dae: 69 TS dt 0.112487 time 2.30052
2023-11-02 10:31:35 [INFO] idaes.solve.petsc-dae: 70 TS dt 0.12691 time 2.413
2023-11-02 10:31:35 [INFO] idaes.solve.petsc-dae: 71 TS dt 0.142117 time 2.53991
2023-11-02 10:31:35 [INFO] idaes.solve.petsc-dae: 72 TS dt 0.157007 time 2.68203
2023-11-02 10:31:35 [INFO] idaes.solve.petsc-dae: 73 TS dt 0.171623 time 2.83904
2023-11-02 10:31:35 [INFO] idaes.solve.petsc-dae: 74 TS dt 0.187368 time 3.01066
2023-11-02 10:31:35 [INFO] idaes.solve.petsc-dae: 75 TS dt 0.206382 time 3.19803
2023-11-02 10:31:35 [INFO] idaes.solve.petsc-dae: 76 TS dt 0.231364 time 3.40441
2023-11-02 10:31:35 [INFO] idaes.solve.petsc-dae: 77 TS dt 0.266076 time 3.63577
2023-11-02 10:31:35 [INFO] idaes.solve.petsc-dae: 78 TS dt 0.316702 time 3.90185
2023-11-02 10:31:35 [INFO] idaes.solve.petsc-dae: 79 TS dt 0.394852 time 4.21855
2023-11-02 10:31:35 [INFO] idaes.solve.petsc-dae: 80 TS dt 0.525171 time 4.6134
2023-11-02 10:31:35 [INFO] idaes.solve.petsc-dae: 81 TS dt 0.767756 time 5.13857
2023-11-02 10:31:35 [INFO] idaes.solve.petsc-dae: 82 TS dt 1.29836 time 5.90633
2023-11-02 10:31:35 [INFO] idaes.solve.petsc-dae: 83 TS dt 2.39766 time 7.20469
2023-11-02 10:31:35 [INFO] idaes.solve.petsc-dae: 84 TS dt 2.39766 time 9.60234
2023-11-02 10:31:35 [INFO] idaes.solve.petsc-dae: 85 TS dt 23.9766 time 12.
2023-11-02 10:31:35 [INFO] idaes.solve.petsc-dae: TSConvergedReason = TS_CONVERGED_TIME
2023-11-02 10:31:35 [INFO] idaes.solve.petsc-dae: TS_CONVERGED_TIME

Plot Trajectory#

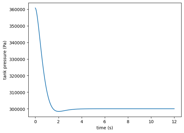
At the initial conditions the valve is fully open. At t=0, the controller is activated and the controller adjusts the opening of valve 1 to keep the tank pressure at the setpoint of 300 kPa.

a = plt.plot(tj.time, tj.get_vec(m.fs.valve_1.valve_opening[12]))
a = plt.ylabel("valve 1 fraction open")
a = plt.xlabel("time (s)")
../../_images/76c2518fec2a2f3b1973f65bc6be450170ba94fdc90b2907c11bead9d61c9da9.png
a = plt.plot(tj.time, tj.get_vec(m.fs.tank.control_volume.properties_out[12].pressure))
a = plt.ylabel("tank pressure (Pa)")
a = plt.xlabel("time (s)")
../../_images/80d647422603090a6f368033de6fc1cd1b5845207dc26449175d639927b38f97.png

Model a ramp in inlet pressure#

Next we show how to add an explicit time variable and ramp the inlet pressure from 500 kPa to 600 kPa between 10 and 12 seconds.

# Create a new copy of the model that runs to 24 seconds, and add a constraint.

m = pid.create_model(
    time_set=[0, 24],
    nfe=1,
    calc_integ=True,
)
# time_var will be an explicit time variable we can use in constraints.
m.fs.time_var = pyo.Var(m.fs.time)

# We'll add a constraint to calculate the inlet pressure based on time,
# so we need to unfix pressure.
m.fs.valve_1.control_volume.properties_in[0].pressure.unfix()
m.fs.valve_1.control_volume.properties_in[24].pressure.unfix()

# The solver will directly set the time variable for the DAE solve, but
# solving the initial conditions is just a system of nonlinear equations,
# so we need to fix the initial time.
m.fs.time_var[0].fix(m.fs.time.first())


# We could break up the time domain and solve this in pieces, but creative use
# of min and max will let us create the ramping function we want.
# From 10s to 12s ramp inlet pressure from 500,000 Pa to 600,000 Pa
@m.fs.Constraint(m.fs.time)
def inlet_pressure_eqn(b, t):
    return b.valve_1.control_volume.properties_in[t].pressure == smooth_min(
        600000, smooth_max(500000, 50000 * (b.time_var[t] - 10) + 500000)
    )
2023-11-02 10:31:37 [INFO] idaes.init.fs.valve_1: Initialization Complete: optimal - Optimal Solution Found
2023-11-02 10:31:37 [INFO] idaes.init.fs.tank.control_volume: Initialization Complete
2023-11-02 10:31:37 [INFO] idaes.init.fs.tank: Initialization Complete: optimal - Optimal Solution Found
2023-11-02 10:31:37 [INFO] idaes.init.fs.valve_2: Initialization Complete: optimal - Optimal Solution Found
# Solve the new problem.  Notice the new argument specifying the explicit time variable.
result = petsc.petsc_dae_by_time_element(
    m,
    time=m.fs.time,
    timevar=m.fs.time_var,
    ts_options={
        "--ts_type": "beuler",
        "--ts_dt": 0.1,
        "--ts_monitor": "",  # set initial step to 0.1
        "--ts_save_trajectory": 1,
    },
)
tj = result.trajectory  # trajectroy data
res = result.results  # solver status list
2023-11-02 10:31:37 [INFO] idaes.solve.petsc-dae: Called fg_read, err: 0 (0 is good)
2023-11-02 10:31:37 [INFO] idaes.solve.petsc-dae: ---------------------------------------------------
2023-11-02 10:31:37 [INFO] idaes.solve.petsc-dae: DAE: 0
2023-11-02 10:31:37 [INFO] idaes.solve.petsc-dae: Reading nl file: C:\Users\dkgun\AppData\Local\Temp\tmpntswp4hz.pyomo.nl
2023-11-02 10:31:37 [INFO] idaes.solve.petsc-dae: Number of constraints: 29
2023-11-02 10:31:37 [INFO] idaes.solve.petsc-dae: Number of nonlinear constraints: 15
2023-11-02 10:31:37 [INFO] idaes.solve.petsc-dae: Number of linear constraints: 14
2023-11-02 10:31:37 [INFO] idaes.solve.petsc-dae: Number of inequalities: 0
2023-11-02 10:31:37 [INFO] idaes.solve.petsc-dae: Number of variables: 29
2023-11-02 10:31:37 [INFO] idaes.solve.petsc-dae: Number of integers: 0
2023-11-02 10:31:37 [INFO] idaes.solve.petsc-dae: Number of binary: 0
2023-11-02 10:31:37 [INFO] idaes.solve.petsc-dae: Number of objectives: 0 (Ignoring)
2023-11-02 10:31:37 [INFO] idaes.solve.petsc-dae: Number of non-zeros in Jacobian: 89 
2023-11-02 10:31:37 [INFO] idaes.solve.petsc-dae: Number of degrees of freedom: 0
2023-11-02 10:31:37 [INFO] idaes.solve.petsc-dae: ---------------------------------------------------
2023-11-02 10:31:37 [INFO] idaes.solve.petsc-dae:   0 SNES Function norm 5.783088779321e+05 
2023-11-02 10:31:37 [INFO] idaes.solve.petsc-dae:   1 SNES Function norm 4.315325974705e+05 
2023-11-02 10:31:37 [INFO] idaes.solve.petsc-dae:   2 SNES Function norm 7.639793381288e+04 
2023-11-02 10:31:37 [INFO] idaes.solve.petsc-dae:   3 SNES Function norm 5.928557930246e+03 
2023-11-02 10:31:37 [INFO] idaes.solve.petsc-dae:   4 SNES Function norm 5.008361736230e+01 
2023-11-02 10:31:37 [INFO] idaes.solve.petsc-dae:   5 SNES Function norm 3.698195222021e-03 
2023-11-02 10:31:37 [INFO] idaes.solve.petsc-dae:   6 SNES Function norm 3.725635339799e-09 
2023-11-02 10:31:37 [INFO] idaes.solve.petsc-dae: SNESConvergedReason = SNES_CONVERGED_FNORM_RELATIVE, in 6 iterations
2023-11-02 10:31:37 [INFO] idaes.solve.petsc-dae: SNES_CONVERGED_FNORM_RELATIVE
2023-11-02 10:31:37 [INFO] idaes.solve.petsc-dae: Called fg_read, err: 0 (0 is good)
2023-11-02 10:31:37 [INFO] idaes.solve.petsc-dae: ---------------------------------------------------
2023-11-02 10:31:37 [INFO] idaes.solve.petsc-dae: DAE: 1
2023-11-02 10:31:37 [INFO] idaes.solve.petsc-dae: Reading nl file: C:\Users\dkgun\AppData\Local\Temp\tmpzdyo3gs9.pyomo.nl
2023-11-02 10:31:37 [INFO] idaes.solve.petsc-dae: Number of constraints: 30
2023-11-02 10:31:37 [INFO] idaes.solve.petsc-dae: Number of nonlinear constraints: 17
2023-11-02 10:31:37 [INFO] idaes.solve.petsc-dae: Number of linear constraints: 13
2023-11-02 10:31:37 [INFO] idaes.solve.petsc-dae: Number of inequalities: 0
2023-11-02 10:31:37 [INFO] idaes.solve.petsc-dae: Number of variables: 36
2023-11-02 10:31:37 [INFO] idaes.solve.petsc-dae: Number of integers: 0
2023-11-02 10:31:37 [INFO] idaes.solve.petsc-dae: Number of binary: 0
2023-11-02 10:31:37 [INFO] idaes.solve.petsc-dae: Number of objectives: 0 (Ignoring)
2023-11-02 10:31:37 [INFO] idaes.solve.petsc-dae: Number of non-zeros in Jacobian: 98 
2023-11-02 10:31:37 [INFO] idaes.solve.petsc-dae: Explicit time variable: 1
2023-11-02 10:31:37 [INFO] idaes.solve.petsc-dae: Number of derivatives: 5
2023-11-02 10:31:37 [INFO] idaes.solve.petsc-dae: Number of differential vars: 5
2023-11-02 10:31:37 [INFO] idaes.solve.petsc-dae: Number of algebraic vars: 25
2023-11-02 10:31:37 [INFO] idaes.solve.petsc-dae: Number of state vars: 30
2023-11-02 10:31:37 [INFO] idaes.solve.petsc-dae: Number of degrees of freedom: 0
2023-11-02 10:31:37 [INFO] idaes.solve.petsc-dae: ---------------------------------------------------
2023-11-02 10:31:37 [INFO] idaes.solve.petsc-dae: 0 TS dt 0.1 time 0.
2023-11-02 10:31:41 [INFO] idaes.solve.petsc-dae: 1 TS dt 0.025 time 0.025
2023-11-02 10:31:41 [INFO] idaes.solve.petsc-dae: 2 TS dt 0.0155174 time 0.0382861
2023-11-02 10:31:41 [INFO] idaes.solve.petsc-dae: 3 TS dt 0.0134552 time 0.0512442
2023-11-02 10:31:41 [INFO] idaes.solve.petsc-dae: 4 TS dt 0.0137323 time 0.0646993
2023-11-02 10:31:41 [INFO] idaes.solve.petsc-dae: 5 TS dt 0.0143091 time 0.0784316
2023-11-02 10:31:41 [INFO] idaes.solve.petsc-dae: 6 TS dt 0.0147875 time 0.0927408
2023-11-02 10:31:41 [INFO] idaes.solve.petsc-dae: 7 TS dt 0.0154095 time 0.107528
2023-11-02 10:31:41 [INFO] idaes.solve.petsc-dae: 8 TS dt 0.0160103 time 0.122938
2023-11-02 10:31:41 [INFO] idaes.solve.petsc-dae: 9 TS dt 0.0167004 time 0.138948
2023-11-02 10:31:41 [INFO] idaes.solve.petsc-dae: 10 TS dt 0.017409 time 0.155648
2023-11-02 10:31:41 [INFO] idaes.solve.petsc-dae: 11 TS dt 0.0181867 time 0.173057
2023-11-02 10:31:41 [INFO] idaes.solve.petsc-dae: 12 TS dt 0.0190011 time 0.191244
2023-11-02 10:31:41 [INFO] idaes.solve.petsc-dae: 13 TS dt 0.0198735 time 0.210245
2023-11-02 10:31:41 [INFO] idaes.solve.petsc-dae: 14 TS dt 0.0207844 time 0.230119
2023-11-02 10:31:41 [INFO] idaes.solve.petsc-dae: 15 TS dt 0.0217362 time 0.250903
2023-11-02 10:31:41 [INFO] idaes.solve.petsc-dae: 16 TS dt 0.0227074 time 0.272639
2023-11-02 10:31:41 [INFO] idaes.solve.petsc-dae: 17 TS dt 0.023683 time 0.295347
2023-11-02 10:31:41 [INFO] idaes.solve.petsc-dae: 18 TS dt 0.0246322 time 0.31903
2023-11-02 10:31:41 [INFO] idaes.solve.petsc-dae: 19 TS dt 0.0255259 time 0.343662
2023-11-02 10:31:41 [INFO] idaes.solve.petsc-dae: 20 TS dt 0.0263295 time 0.369188
2023-11-02 10:31:41 [INFO] idaes.solve.petsc-dae: 21 TS dt 0.0270172 time 0.395517
2023-11-02 10:31:41 [INFO] idaes.solve.petsc-dae: 22 TS dt 0.0275714 time 0.422535
2023-11-02 10:31:41 [INFO] idaes.solve.petsc-dae: 23 TS dt 0.0279905 time 0.450106
2023-11-02 10:31:42 [INFO] idaes.solve.petsc-dae: 24 TS dt 0.0282849 time 0.478096
2023-11-02 10:31:42 [INFO] idaes.solve.petsc-dae: 25 TS dt 0.0284755 time 0.506381
2023-11-02 10:31:42 [INFO] idaes.solve.petsc-dae: 26 TS dt 0.0285871 time 0.534857
2023-11-02 10:31:42 [INFO] idaes.solve.petsc-dae: 27 TS dt 0.0286451 time 0.563444
2023-11-02 10:31:42 [INFO] idaes.solve.petsc-dae: 28 TS dt 0.0286717 time 0.592089
2023-11-02 10:31:42 [INFO] idaes.solve.petsc-dae: 29 TS dt 0.0286852 time 0.620761
2023-11-02 10:31:42 [INFO] idaes.solve.petsc-dae: 30 TS dt 0.0286996 time 0.649446
2023-11-02 10:31:42 [INFO] idaes.solve.petsc-dae: 31 TS dt 0.0287253 time 0.678146
2023-11-02 10:31:42 [INFO] idaes.solve.petsc-dae: 32 TS dt 0.0287697 time 0.706871
2023-11-02 10:31:42 [INFO] idaes.solve.petsc-dae: 33 TS dt 0.028838 time 0.735641
2023-11-02 10:31:42 [INFO] idaes.solve.petsc-dae: 34 TS dt 0.0289341 time 0.764479
2023-11-02 10:31:42 [INFO] idaes.solve.petsc-dae: 35 TS dt 0.0290607 time 0.793413
2023-11-02 10:31:42 [INFO] idaes.solve.petsc-dae: 36 TS dt 0.02922 time 0.822473
2023-11-02 10:31:42 [INFO] idaes.solve.petsc-dae: 37 TS dt 0.0294138 time 0.851693
2023-11-02 10:31:42 [INFO] idaes.solve.petsc-dae: 38 TS dt 0.0296438 time 0.881107
2023-11-02 10:31:42 [INFO] idaes.solve.petsc-dae: 39 TS dt 0.0299117 time 0.910751
2023-11-02 10:31:42 [INFO] idaes.solve.petsc-dae: 40 TS dt 0.0302194 time 0.940663
2023-11-02 10:31:42 [INFO] idaes.solve.petsc-dae: 41 TS dt 0.0305688 time 0.970882
2023-11-02 10:31:42 [INFO] idaes.solve.petsc-dae: 42 TS dt 0.0309625 time 1.00145
2023-11-02 10:31:42 [INFO] idaes.solve.petsc-dae: 43 TS dt 0.0314033 time 1.03241
2023-11-02 10:31:42 [INFO] idaes.solve.petsc-dae: 44 TS dt 0.0318942 time 1.06382
2023-11-02 10:31:42 [INFO] idaes.solve.petsc-dae: 45 TS dt 0.0324393 time 1.09571
2023-11-02 10:31:42 [INFO] idaes.solve.petsc-dae: 46 TS dt 0.0330429 time 1.12815
2023-11-02 10:31:42 [INFO] idaes.solve.petsc-dae: 47 TS dt 0.0337102 time 1.16119
2023-11-02 10:31:42 [INFO] idaes.solve.petsc-dae: 48 TS dt 0.0344475 time 1.1949
2023-11-02 10:31:42 [INFO] idaes.solve.petsc-dae: 49 TS dt 0.035262 time 1.22935
2023-11-02 10:31:42 [INFO] idaes.solve.petsc-dae: 50 TS dt 0.0361623 time 1.26461
2023-11-02 10:31:42 [INFO] idaes.solve.petsc-dae: 51 TS dt 0.0371585 time 1.30078
2023-11-02 10:31:42 [INFO] idaes.solve.petsc-dae: 52 TS dt 0.0382628 time 1.33793
2023-11-02 10:31:42 [INFO] idaes.solve.petsc-dae: 53 TS dt 0.0394897 time 1.3762
2023-11-02 10:31:42 [INFO] idaes.solve.petsc-dae: 54 TS dt 0.0408567 time 1.41569
2023-11-02 10:31:42 [INFO] idaes.solve.petsc-dae: 55 TS dt 0.0423852 time 1.45654
2023-11-02 10:31:42 [INFO] idaes.solve.petsc-dae: 56 TS dt 0.044101 time 1.49893
2023-11-02 10:31:42 [INFO] idaes.solve.petsc-dae: 57 TS dt 0.0460366 time 1.54303
2023-11-02 10:31:42 [INFO] idaes.solve.petsc-dae: 58 TS dt 0.0482319 time 1.58907
2023-11-02 10:31:42 [INFO] idaes.solve.petsc-dae: 59 TS dt 0.0507375 time 1.6373
2023-11-02 10:31:42 [INFO] idaes.solve.petsc-dae: 60 TS dt 0.0536178 time 1.68804
2023-11-02 10:31:42 [INFO] idaes.solve.petsc-dae: 61 TS dt 0.0569557 time 1.74165
2023-11-02 10:31:42 [INFO] idaes.solve.petsc-dae: 62 TS dt 0.0608589 time 1.79861
2023-11-02 10:31:42 [INFO] idaes.solve.petsc-dae: 63 TS dt 0.0654684 time 1.85947
2023-11-02 10:31:43 [INFO] idaes.solve.petsc-dae: 64 TS dt 0.0709695 time 1.92494
2023-11-02 10:31:43 [INFO] idaes.solve.petsc-dae: 65 TS dt 0.0776028 time 1.99591
2023-11-02 10:31:43 [INFO] idaes.solve.petsc-dae: 66 TS dt 0.0856702 time 2.07351
2023-11-02 10:31:43 [INFO] idaes.solve.petsc-dae: 67 TS dt 0.0955136 time 2.15918
2023-11-02 10:31:43 [INFO] idaes.solve.petsc-dae: 68 TS dt 0.107416 time 2.25469
2023-11-02 10:31:43 [INFO] idaes.solve.petsc-dae: 69 TS dt 0.121348 time 2.36211
2023-11-02 10:31:43 [INFO] idaes.solve.petsc-dae: 70 TS dt 0.136618 time 2.48346
2023-11-02 10:31:43 [INFO] idaes.solve.petsc-dae: 71 TS dt 0.151999 time 2.62007
2023-11-02 10:31:43 [INFO] idaes.solve.petsc-dae: 72 TS dt 0.166896 time 2.77207
2023-11-02 10:31:43 [INFO] idaes.solve.petsc-dae: 73 TS dt 0.182219 time 2.93897
2023-11-02 10:31:43 [INFO] idaes.solve.petsc-dae: 74 TS dt 0.199913 time 3.12119
2023-11-02 10:31:43 [INFO] idaes.solve.petsc-dae: 75 TS dt 0.222499 time 3.3211
2023-11-02 10:31:43 [INFO] idaes.solve.petsc-dae: 76 TS dt 0.253299 time 3.5436
2023-11-02 10:31:43 [INFO] idaes.solve.petsc-dae: 77 TS dt 0.297452 time 3.7969
2023-11-02 10:31:43 [INFO] idaes.solve.petsc-dae: 78 TS dt 0.364163 time 4.09435
2023-11-02 10:31:43 [INFO] idaes.solve.petsc-dae: 79 TS dt 0.47213 time 4.45851
2023-11-02 10:31:43 [INFO] idaes.solve.petsc-dae: 80 TS dt 0.664606 time 4.93064
2023-11-02 10:31:43 [INFO] idaes.solve.petsc-dae: 81 TS dt 1.05946 time 5.59525
2023-11-02 10:31:43 [INFO] idaes.solve.petsc-dae: 82 TS dt 2.05857 time 6.65471
2023-11-02 10:31:43 [INFO] idaes.solve.petsc-dae: 83 TS dt 5.55504 time 8.71328
2023-11-02 10:31:43 [INFO] idaes.solve.petsc-dae: 84 TS dt 5.55504 time 9.26879
2023-11-02 10:31:43 [INFO] idaes.solve.petsc-dae: 85 TS dt 5.55504 time 9.82429
2023-11-02 10:31:43 [INFO] idaes.solve.petsc-dae: 86 TS dt 0.555504 time 9.87984
2023-11-02 10:31:43 [INFO] idaes.solve.petsc-dae: 87 TS dt 0.555504 time 9.93539
2023-11-02 10:31:43 [INFO] idaes.solve.petsc-dae: 88 TS dt 0.555504 time 9.99094
2023-11-02 10:31:44 [INFO] idaes.solve.petsc-dae: 89 TS dt 0.0651962 time 9.99746
2023-11-02 10:31:44 [INFO] idaes.solve.petsc-dae: 90 TS dt 0.0255475 time 10.
2023-11-02 10:31:44 [INFO] idaes.solve.petsc-dae: 91 TS dt 0.00219863 time 10.0016
2023-11-02 10:31:44 [INFO] idaes.solve.petsc-dae: 92 TS dt 0.0219863 time 10.0038
2023-11-02 10:31:44 [INFO] idaes.solve.petsc-dae: 93 TS dt 0.0198779 time 10.0258
2023-11-02 10:31:44 [INFO] idaes.solve.petsc-dae: 94 TS dt 0.0286557 time 10.0457
2023-11-02 10:31:44 [INFO] idaes.solve.petsc-dae: 95 TS dt 0.0273289 time 10.0743
2023-11-02 10:31:44 [INFO] idaes.solve.petsc-dae: 96 TS dt 0.0318305 time 10.1016
2023-11-02 10:31:44 [INFO] idaes.solve.petsc-dae: 97 TS dt 0.0324311 time 10.1335
2023-11-02 10:31:44 [INFO] idaes.solve.petsc-dae: 98 TS dt 0.0357771 time 10.1659
2023-11-02 10:31:44 [INFO] idaes.solve.petsc-dae: 99 TS dt 0.0376638 time 10.2017
2023-11-02 10:31:44 [INFO] idaes.solve.petsc-dae: 100 TS dt 0.0407834 time 10.2393
2023-11-02 10:31:44 [INFO] idaes.solve.petsc-dae: 101 TS dt 0.0432674 time 10.2801
2023-11-02 10:31:44 [INFO] idaes.solve.petsc-dae: 102 TS dt 0.0460497 time 10.3234
2023-11-02 10:31:44 [INFO] idaes.solve.petsc-dae: 103 TS dt 0.0482229 time 10.3694
2023-11-02 10:31:44 [INFO] idaes.solve.petsc-dae: 104 TS dt 0.0500998 time 10.4177
2023-11-02 10:31:44 [INFO] idaes.solve.petsc-dae: 105 TS dt 0.0514212 time 10.4678
2023-11-02 10:31:44 [INFO] idaes.solve.petsc-dae: 106 TS dt 0.0524739 time 10.5192
2023-11-02 10:31:44 [INFO] idaes.solve.petsc-dae: 107 TS dt 0.0533231 time 10.5717
2023-11-02 10:31:44 [INFO] idaes.solve.petsc-dae: 108 TS dt 0.0541764 time 10.625
2023-11-02 10:31:44 [INFO] idaes.solve.petsc-dae: 109 TS dt 0.055114 time 10.6792
2023-11-02 10:31:44 [INFO] idaes.solve.petsc-dae: 110 TS dt 0.0562405 time 10.7343
2023-11-02 10:31:44 [INFO] idaes.solve.petsc-dae: 111 TS dt 0.0576083 time 10.7905
2023-11-02 10:31:44 [INFO] idaes.solve.petsc-dae: 112 TS dt 0.0592815 time 10.8481
2023-11-02 10:31:45 [INFO] idaes.solve.petsc-dae: 113 TS dt 0.0613148 time 10.9074
2023-11-02 10:31:45 [INFO] idaes.solve.petsc-dae: 114 TS dt 0.0637807 time 10.9687
2023-11-02 10:31:45 [INFO] idaes.solve.petsc-dae: 115 TS dt 0.066768 time 11.0325
2023-11-02 10:31:45 [INFO] idaes.solve.petsc-dae: 116 TS dt 0.0703982 time 11.0993
2023-11-02 10:31:45 [INFO] idaes.solve.petsc-dae: 117 TS dt 0.0748361 time 11.1697
2023-11-02 10:31:45 [INFO] idaes.solve.petsc-dae: 118 TS dt 0.0803101 time 11.2445
2023-11-02 10:31:45 [INFO] idaes.solve.petsc-dae: 119 TS dt 0.0871329 time 11.3248
2023-11-02 10:31:45 [INFO] idaes.solve.petsc-dae: 120 TS dt 0.0957104 time 11.4119
2023-11-02 10:31:45 [INFO] idaes.solve.petsc-dae: 121 TS dt 0.10648 time 11.5077
2023-11-02 10:31:45 [INFO] idaes.solve.petsc-dae: 122 TS dt 0.119574 time 11.6141
2023-11-02 10:31:45 [INFO] idaes.solve.petsc-dae: 123 TS dt 0.133912 time 11.7337
2023-11-02 10:31:45 [INFO] idaes.solve.petsc-dae: 124 TS dt 0.14655 time 11.8676
2023-11-02 10:31:45 [INFO] idaes.solve.petsc-dae: 125 TS dt 0.200821 time 11.9442
2023-11-02 10:31:45 [INFO] idaes.solve.petsc-dae: 126 TS dt 0.207161 time 11.9721
2023-11-02 10:31:45 [INFO] idaes.solve.petsc-dae: 127 TS dt 0.156004 time 11.9956
2023-11-02 10:31:45 [INFO] idaes.solve.petsc-dae: 128 TS dt 0.0227472 time 12.0004
2023-11-02 10:31:45 [INFO] idaes.solve.petsc-dae: 129 TS dt 0.00356448 time 12.0027
2023-11-02 10:31:46 [INFO] idaes.solve.petsc-dae: 130 TS dt 0.0274462 time 12.0063
2023-11-02 10:31:46 [INFO] idaes.solve.petsc-dae: 131 TS dt 0.0239466 time 12.0302
2023-11-02 10:31:46 [INFO] idaes.solve.petsc-dae: 132 TS dt 0.0330238 time 12.0542
2023-11-02 10:31:46 [INFO] idaes.solve.petsc-dae: 133 TS dt 0.0325767 time 12.0872
2023-11-02 10:31:46 [INFO] idaes.solve.petsc-dae: 134 TS dt 0.0372834 time 12.1198
2023-11-02 10:31:46 [INFO] idaes.solve.petsc-dae: 135 TS dt 0.0382607 time 12.157
2023-11-02 10:31:46 [INFO] idaes.solve.petsc-dae: 136 TS dt 0.0416555 time 12.1953
2023-11-02 10:31:46 [INFO] idaes.solve.petsc-dae: 137 TS dt 0.0434518 time 12.237
2023-11-02 10:31:46 [INFO] idaes.solve.petsc-dae: 138 TS dt 0.0461798 time 12.2804
2023-11-02 10:31:46 [INFO] idaes.solve.petsc-dae: 139 TS dt 0.0480414 time 12.3266
2023-11-02 10:31:46 [INFO] idaes.solve.petsc-dae: 140 TS dt 0.0501207 time 12.3746
2023-11-02 10:31:46 [INFO] idaes.solve.petsc-dae: 141 TS dt 0.051711 time 12.4247
2023-11-02 10:31:46 [INFO] idaes.solve.petsc-dae: 142 TS dt 0.0533722 time 12.4765
2023-11-02 10:31:46 [INFO] idaes.solve.petsc-dae: 143 TS dt 0.0549039 time 12.5298
2023-11-02 10:31:46 [INFO] idaes.solve.petsc-dae: 144 TS dt 0.056624 time 12.5847
2023-11-02 10:31:46 [INFO] idaes.solve.petsc-dae: 145 TS dt 0.0585145 time 12.6414
2023-11-02 10:31:46 [INFO] idaes.solve.petsc-dae: 146 TS dt 0.0607686 time 12.6999
2023-11-02 10:31:46 [INFO] idaes.solve.petsc-dae: 147 TS dt 0.0634457 time 12.7606
2023-11-02 10:31:46 [INFO] idaes.solve.petsc-dae: 148 TS dt 0.0667122 time 12.8241
2023-11-02 10:31:46 [INFO] idaes.solve.petsc-dae: 149 TS dt 0.0707105 time 12.8908
2023-11-02 10:31:46 [INFO] idaes.solve.petsc-dae: 150 TS dt 0.0756777 time 12.9615
2023-11-02 10:31:46 [INFO] idaes.solve.petsc-dae: 151 TS dt 0.0819182 time 13.0372
2023-11-02 10:31:46 [INFO] idaes.solve.petsc-dae: 152 TS dt 0.0898985 time 13.1191
2023-11-02 10:31:46 [INFO] idaes.solve.petsc-dae: 153 TS dt 0.100306 time 13.209
2023-11-02 10:31:46 [INFO] idaes.solve.petsc-dae: 154 TS dt 0.114194 time 13.3093
2023-11-02 10:31:46 [INFO] idaes.solve.petsc-dae: 155 TS dt 0.133091 time 13.4235
2023-11-02 10:31:46 [INFO] idaes.solve.petsc-dae: 156 TS dt 0.158824 time 13.5566
2023-11-02 10:31:46 [INFO] idaes.solve.petsc-dae: 157 TS dt 0.191975 time 13.7154
2023-11-02 10:31:46 [INFO] idaes.solve.petsc-dae: 158 TS dt 0.229408 time 13.9074
2023-11-02 10:31:46 [INFO] idaes.solve.petsc-dae: 159 TS dt 0.269761 time 14.1368
2023-11-02 10:31:46 [INFO] idaes.solve.petsc-dae: 160 TS dt 0.32234 time 14.4066
2023-11-02 10:31:46 [INFO] idaes.solve.petsc-dae: 161 TS dt 0.405611 time 14.7289
2023-11-02 10:31:46 [INFO] idaes.solve.petsc-dae: 162 TS dt 0.558837 time 15.1345
2023-11-02 10:31:46 [INFO] idaes.solve.petsc-dae: 163 TS dt 0.890135 time 15.6934
2023-11-02 10:31:47 [INFO] idaes.solve.petsc-dae: 164 TS dt 1.79623 time 16.5835
2023-11-02 10:31:47 [INFO] idaes.solve.petsc-dae: 165 TS dt 2.81014 time 18.3797
2023-11-02 10:31:47 [INFO] idaes.solve.petsc-dae: 166 TS dt 2.81014 time 21.1899
2023-11-02 10:31:47 [INFO] idaes.solve.petsc-dae: 167 TS dt 28.1014 time 24.
2023-11-02 10:31:47 [INFO] idaes.solve.petsc-dae: TSConvergedReason = TS_CONVERGED_TIME
2023-11-02 10:31:47 [INFO] idaes.solve.petsc-dae: TS_CONVERGED_TIME
a = plt.plot(
    tj.time, tj.get_vec(m.fs.valve_1.control_volume.properties_in[24].pressure)
)
a = plt.ylabel("inlet pressure (Pa)")
a = plt.xlabel("time (s)")
../../_images/32a274d22d9fdd6500aa44be0feda1288edd16ee943c8d5576749b68f1f8b603.png
a = plt.plot(tj.time, tj.get_vec(m.fs.valve_1.valve_opening[24]))
a = plt.ylabel("valve 1 fraction open")
a = plt.xlabel("time (s)")
../../_images/3ad459f3470ef95d828b90738969daf4ee4622a45a9dcca61feddea5a817399e.png
a = plt.plot(tj.time, tj.get_vec(m.fs.tank.control_volume.properties_out[24].pressure))
a = plt.ylabel("tank pressure (Pa)")
a = plt.xlabel("time (s)")
../../_images/91f6798c8a316f53b1a590e90b047a8fb7d72b462ec0b4d9b74e988f70bc5949.png

Model a ramp in inlet pressure (again)#

Here we repeat the ramp from the previous simulation in a different way. In this case we do the integration in three parts. 1) Constant pressure at 500 kPa to 10 s 2) ramp from 500 to 600 kPa from 10 to 12 s. 3) Constant pressure at 600 kPa from 12 to 24 s.

# Create a new copy of the model that runs to 24 seconds, and add a constraint.

m = pid.create_model(
    time_set=[0, 10, 12, 24],
    nfe=3,
    calc_integ=True,
)
# time_var will be an explicit time variable we can use in constraints.
m.fs.time_var = pyo.Var(m.fs.time)

# We'll add a constraint to calculate the inlet pressure from 10 to 12s.  The rest of the
# time pressure will be fixed. For the time section from 10 to 12s, the constraints are
# defined by time 12; this means the pressure at time 12 should be unfixed and the
# pressure constraint should be active.  At all other times, pressure should be fixed and
# the pressure constraint should be deactivated.
m.fs.valve_1.control_volume.properties_in[0].pressure.fix(500000)
m.fs.valve_1.control_volume.properties_in[10].pressure.fix(500000)
m.fs.valve_1.control_volume.properties_in[12].pressure.set_value(600000)
m.fs.valve_1.control_volume.properties_in[12].pressure.unfix()
m.fs.valve_1.control_volume.properties_in[24].pressure.fix(600000)


@m.fs.Constraint(m.fs.time)
def inlet_pressure_eqn(b, t):
    return (
        b.valve_1.control_volume.properties_in[t].pressure
        == 50000 * (b.time_var[t] - 10) + 500000
    )


m.fs.inlet_pressure_eqn.deactivate()
m.fs.inlet_pressure_eqn[12].activate()
2023-11-02 10:31:48 [INFO] idaes.init.fs.valve_1: Initialization Complete: optimal - Optimal Solution Found
2023-11-02 10:31:48 [INFO] idaes.init.fs.tank.control_volume: Initialization Complete
2023-11-02 10:31:48 [INFO] idaes.init.fs.tank: Initialization Complete: optimal - Optimal Solution Found
2023-11-02 10:31:48 [INFO] idaes.init.fs.valve_2: Initialization Complete: optimal - Optimal Solution Found
# Solve the new problem.  Notice the argument specifying the explicit time variable.
result = petsc.petsc_dae_by_time_element(
    m,
    time=m.fs.time,
    timevar=m.fs.time_var,
    ts_options={
        "--ts_type": "beuler",
        "--ts_dt": 0.1,
        "--ts_monitor": "",  # set initial step to 0.1
        "--ts_save_trajectory": 1,
    },
)
tj = result.trajectory  # trajectroy data
res = result.results  # solver status list
2023-11-02 10:31:48 [INFO] idaes.solve.petsc-dae: Called fg_read, err: 0 (0 is good)
2023-11-02 10:31:48 [INFO] idaes.solve.petsc-dae: ---------------------------------------------------
2023-11-02 10:31:48 [INFO] idaes.solve.petsc-dae: DAE: 0
2023-11-02 10:31:48 [INFO] idaes.solve.petsc-dae: Reading nl file: C:\Users\dkgun\AppData\Local\Temp\tmp7g4th5iv.pyomo.nl
2023-11-02 10:31:48 [INFO] idaes.solve.petsc-dae: Number of constraints: 28
2023-11-02 10:31:48 [INFO] idaes.solve.petsc-dae: Number of nonlinear constraints: 14
2023-11-02 10:31:48 [INFO] idaes.solve.petsc-dae: Number of linear constraints: 14
2023-11-02 10:31:48 [INFO] idaes.solve.petsc-dae: Number of inequalities: 0
2023-11-02 10:31:48 [INFO] idaes.solve.petsc-dae: Number of variables: 28
2023-11-02 10:31:48 [INFO] idaes.solve.petsc-dae: Number of integers: 0
2023-11-02 10:31:48 [INFO] idaes.solve.petsc-dae: Number of binary: 0
2023-11-02 10:31:48 [INFO] idaes.solve.petsc-dae: Number of objectives: 0 (Ignoring)
2023-11-02 10:31:48 [INFO] idaes.solve.petsc-dae: Number of non-zeros in Jacobian: 83 
2023-11-02 10:31:48 [INFO] idaes.solve.petsc-dae: Number of degrees of freedom: 0
2023-11-02 10:31:48 [INFO] idaes.solve.petsc-dae: ---------------------------------------------------
2023-11-02 10:31:48 [INFO] idaes.solve.petsc-dae:   0 SNES Function norm 5.783088779321e+05 
2023-11-02 10:31:48 [INFO] idaes.solve.petsc-dae:   1 SNES Function norm 4.315325974705e+05 
2023-11-02 10:31:48 [INFO] idaes.solve.petsc-dae:   2 SNES Function norm 7.639793381288e+04 
2023-11-02 10:31:48 [INFO] idaes.solve.petsc-dae:   3 SNES Function norm 5.928557930246e+03 
2023-11-02 10:31:48 [INFO] idaes.solve.petsc-dae:   4 SNES Function norm 5.008361736228e+01 
2023-11-02 10:31:48 [INFO] idaes.solve.petsc-dae:   5 SNES Function norm 3.698195211732e-03 
2023-11-02 10:31:48 [INFO] idaes.solve.petsc-dae:   6 SNES Function norm 3.725294295263e-09 
2023-11-02 10:31:48 [INFO] idaes.solve.petsc-dae: SNESConvergedReason = SNES_CONVERGED_FNORM_RELATIVE, in 6 iterations
2023-11-02 10:31:48 [INFO] idaes.solve.petsc-dae: SNES_CONVERGED_FNORM_RELATIVE
2023-11-02 10:31:48 [INFO] idaes.solve.petsc-dae: WARNING: model contains export suffix 'dae_suffix' that contains 1 component
2023-11-02 10:31:48 [INFO] idaes.solve.petsc-dae: keys that are not exported as part of the NL file.  Skipping.
2023-11-02 10:31:48 [INFO] idaes.solve.petsc-dae: Called fg_read, err: 0 (0 is good)
2023-11-02 10:31:48 [INFO] idaes.solve.petsc-dae: ---------------------------------------------------
2023-11-02 10:31:48 [INFO] idaes.solve.petsc-dae: DAE: 1
2023-11-02 10:31:48 [INFO] idaes.solve.petsc-dae: Reading nl file: C:\Users\dkgun\AppData\Local\Temp\tmprvabt9ma.pyomo.nl
2023-11-02 10:31:48 [INFO] idaes.solve.petsc-dae: Number of constraints: 29
2023-11-02 10:31:48 [INFO] idaes.solve.petsc-dae: Number of nonlinear constraints: 15
2023-11-02 10:31:48 [INFO] idaes.solve.petsc-dae: Number of linear constraints: 14
2023-11-02 10:31:48 [INFO] idaes.solve.petsc-dae: Number of inequalities: 0
2023-11-02 10:31:48 [INFO] idaes.solve.petsc-dae: Number of variables: 34
2023-11-02 10:31:48 [INFO] idaes.solve.petsc-dae: Number of integers: 0
2023-11-02 10:31:48 [INFO] idaes.solve.petsc-dae: Number of binary: 0
2023-11-02 10:31:48 [INFO] idaes.solve.petsc-dae: Number of objectives: 0 (Ignoring)
2023-11-02 10:31:48 [INFO] idaes.solve.petsc-dae: Number of non-zeros in Jacobian: 91 
2023-11-02 10:31:48 [INFO] idaes.solve.petsc-dae: Explicit time variable: 0
2023-11-02 10:31:49 [INFO] idaes.solve.petsc-dae: Number of derivatives: 5
2023-11-02 10:31:49 [INFO] idaes.solve.petsc-dae: Number of differential vars: 5
2023-11-02 10:31:49 [INFO] idaes.solve.petsc-dae: Number of algebraic vars: 24
2023-11-02 10:31:49 [INFO] idaes.solve.petsc-dae: Number of state vars: 29
2023-11-02 10:31:49 [INFO] idaes.solve.petsc-dae: Number of degrees of freedom: 0
2023-11-02 10:31:49 [INFO] idaes.solve.petsc-dae: ---------------------------------------------------
2023-11-02 10:31:49 [INFO] idaes.solve.petsc-dae: 0 TS dt 0.1 time 0.
2023-11-02 10:31:52 [INFO] idaes.solve.petsc-dae: 1 TS dt 0.025 time 0.025
2023-11-02 10:31:52 [INFO] idaes.solve.petsc-dae: 2 TS dt 0.0154252 time 0.0381739
2023-11-02 10:31:52 [INFO] idaes.solve.petsc-dae: 3 TS dt 0.0133373 time 0.0510085
2023-11-02 10:31:52 [INFO] idaes.solve.petsc-dae: 4 TS dt 0.0136013 time 0.0643458
2023-11-02 10:31:52 [INFO] idaes.solve.petsc-dae: 5 TS dt 0.0141735 time 0.0779471
2023-11-02 10:31:52 [INFO] idaes.solve.petsc-dae: 6 TS dt 0.0146392 time 0.0921205
2023-11-02 10:31:52 [INFO] idaes.solve.petsc-dae: 7 TS dt 0.0152517 time 0.10676
2023-11-02 10:31:52 [INFO] idaes.solve.petsc-dae: 8 TS dt 0.0158389 time 0.122011
2023-11-02 10:31:52 [INFO] idaes.solve.petsc-dae: 9 TS dt 0.0165162 time 0.13785
2023-11-02 10:31:52 [INFO] idaes.solve.petsc-dae: 10 TS dt 0.0172093 time 0.154367
2023-11-02 10:31:52 [INFO] idaes.solve.petsc-dae: 11 TS dt 0.0179712 time 0.171576
2023-11-02 10:31:52 [INFO] idaes.solve.petsc-dae: 12 TS dt 0.0187679 time 0.189547
2023-11-02 10:31:52 [INFO] idaes.solve.petsc-dae: 13 TS dt 0.0196222 time 0.208315
2023-11-02 10:31:52 [INFO] idaes.solve.petsc-dae: 14 TS dt 0.020514 time 0.227937
2023-11-02 10:31:52 [INFO] idaes.solve.petsc-dae: 15 TS dt 0.0214472 time 0.248451
2023-11-02 10:31:52 [INFO] idaes.solve.petsc-dae: 16 TS dt 0.022401 time 0.269898
2023-11-02 10:31:52 [INFO] idaes.solve.petsc-dae: 17 TS dt 0.0233619 time 0.292299
2023-11-02 10:31:52 [INFO] idaes.solve.petsc-dae: 18 TS dt 0.0243005 time 0.315661
2023-11-02 10:31:52 [INFO] idaes.solve.petsc-dae: 19 TS dt 0.0251894 time 0.339962
2023-11-02 10:31:53 [INFO] idaes.solve.petsc-dae: 20 TS dt 0.0259944 time 0.365151
2023-11-02 10:31:53 [INFO] idaes.solve.petsc-dae: 21 TS dt 0.0266898 time 0.391146
2023-11-02 10:31:53 [INFO] idaes.solve.petsc-dae: 22 TS dt 0.0272563 time 0.417835
2023-11-02 10:31:53 [INFO] idaes.solve.petsc-dae: 23 TS dt 0.0276902 time 0.445092
2023-11-02 10:31:53 [INFO] idaes.solve.petsc-dae: 24 TS dt 0.0279997 time 0.472782
2023-11-02 10:31:53 [INFO] idaes.solve.petsc-dae: 25 TS dt 0.0282038 time 0.500782
2023-11-02 10:31:53 [INFO] idaes.solve.petsc-dae: 26 TS dt 0.028326 time 0.528985
2023-11-02 10:31:53 [INFO] idaes.solve.petsc-dae: 27 TS dt 0.0283913 time 0.557311
2023-11-02 10:31:53 [INFO] idaes.solve.petsc-dae: 28 TS dt 0.0284218 time 0.585703
2023-11-02 10:31:53 [INFO] idaes.solve.petsc-dae: 29 TS dt 0.0284362 time 0.614124
2023-11-02 10:31:53 [INFO] idaes.solve.petsc-dae: 30 TS dt 0.0284488 time 0.642561
2023-11-02 10:31:53 [INFO] idaes.solve.petsc-dae: 31 TS dt 0.0284703 time 0.671009
2023-11-02 10:31:53 [INFO] idaes.solve.petsc-dae: 32 TS dt 0.0285087 time 0.69948
2023-11-02 10:31:53 [INFO] idaes.solve.petsc-dae: 33 TS dt 0.0285693 time 0.727988
2023-11-02 10:31:53 [INFO] idaes.solve.petsc-dae: 34 TS dt 0.0286562 time 0.756558
2023-11-02 10:31:53 [INFO] idaes.solve.petsc-dae: 35 TS dt 0.0287722 time 0.785214
2023-11-02 10:31:53 [INFO] idaes.solve.petsc-dae: 36 TS dt 0.0289195 time 0.813986
2023-11-02 10:31:53 [INFO] idaes.solve.petsc-dae: 37 TS dt 0.0291001 time 0.842906
2023-11-02 10:31:53 [INFO] idaes.solve.petsc-dae: 38 TS dt 0.0293154 time 0.872006
2023-11-02 10:31:53 [INFO] idaes.solve.petsc-dae: 39 TS dt 0.0295672 time 0.901321
2023-11-02 10:31:53 [INFO] idaes.solve.petsc-dae: 40 TS dt 0.0298571 time 0.930888
2023-11-02 10:31:53 [INFO] idaes.solve.petsc-dae: 41 TS dt 0.0301872 time 0.960745
2023-11-02 10:31:53 [INFO] idaes.solve.petsc-dae: 42 TS dt 0.0305596 time 0.990933
2023-11-02 10:31:53 [INFO] idaes.solve.petsc-dae: 43 TS dt 0.0309769 time 1.02149
2023-11-02 10:31:53 [INFO] idaes.solve.petsc-dae: 44 TS dt 0.031442 time 1.05247
2023-11-02 10:31:53 [INFO] idaes.solve.petsc-dae: 45 TS dt 0.0319585 time 1.08391
2023-11-02 10:31:53 [INFO] idaes.solve.petsc-dae: 46 TS dt 0.0325305 time 1.11587
2023-11-02 10:31:53 [INFO] idaes.solve.petsc-dae: 47 TS dt 0.0331626 time 1.1484
2023-11-02 10:31:53 [INFO] idaes.solve.petsc-dae: 48 TS dt 0.0338606 time 1.18156
2023-11-02 10:31:53 [INFO] idaes.solve.petsc-dae: 49 TS dt 0.0346311 time 1.21542
2023-11-02 10:31:53 [INFO] idaes.solve.petsc-dae: 50 TS dt 0.0354817 time 1.25005
2023-11-02 10:31:53 [INFO] idaes.solve.petsc-dae: 51 TS dt 0.0364218 time 1.28554
2023-11-02 10:31:53 [INFO] idaes.solve.petsc-dae: 52 TS dt 0.0374622 time 1.32196
2023-11-02 10:31:53 [INFO] idaes.solve.petsc-dae: 53 TS dt 0.0386159 time 1.35942
2023-11-02 10:31:54 [INFO] idaes.solve.petsc-dae: 54 TS dt 0.0398987 time 1.39804
2023-11-02 10:31:54 [INFO] idaes.solve.petsc-dae: 55 TS dt 0.0413295 time 1.43793
2023-11-02 10:31:54 [INFO] idaes.solve.petsc-dae: 56 TS dt 0.0429313 time 1.47926
2023-11-02 10:31:54 [INFO] idaes.solve.petsc-dae: 57 TS dt 0.0447325 time 1.5222
2023-11-02 10:31:54 [INFO] idaes.solve.petsc-dae: 58 TS dt 0.0467682 time 1.56693
2023-11-02 10:31:54 [INFO] idaes.solve.petsc-dae: 59 TS dt 0.0490823 time 1.6137
2023-11-02 10:31:54 [INFO] idaes.solve.petsc-dae: 60 TS dt 0.0517305 time 1.66278
2023-11-02 10:31:54 [INFO] idaes.solve.petsc-dae: 61 TS dt 0.0547839 time 1.71451
2023-11-02 10:31:54 [INFO] idaes.solve.petsc-dae: 62 TS dt 0.0583343 time 1.76929
2023-11-02 10:31:54 [INFO] idaes.solve.petsc-dae: 63 TS dt 0.0625012 time 1.82763
2023-11-02 10:31:54 [INFO] idaes.solve.petsc-dae: 64 TS dt 0.0674415 time 1.89013
2023-11-02 10:31:54 [INFO] idaes.solve.petsc-dae: 65 TS dt 0.0733598 time 1.95757
2023-11-02 10:31:54 [INFO] idaes.solve.petsc-dae: 66 TS dt 0.0805186 time 2.03093
2023-11-02 10:31:54 [INFO] idaes.solve.petsc-dae: 67 TS dt 0.0892348 time 2.11145
2023-11-02 10:31:54 [INFO] idaes.solve.petsc-dae: 68 TS dt 0.0998324 time 2.20068
2023-11-02 10:31:54 [INFO] idaes.solve.petsc-dae: 69 TS dt 0.112487 time 2.30052
2023-11-02 10:31:54 [INFO] idaes.solve.petsc-dae: 70 TS dt 0.12691 time 2.413
2023-11-02 10:31:54 [INFO] idaes.solve.petsc-dae: 71 TS dt 0.142117 time 2.53991
2023-11-02 10:31:54 [INFO] idaes.solve.petsc-dae: 72 TS dt 0.157007 time 2.68203
2023-11-02 10:31:54 [INFO] idaes.solve.petsc-dae: 73 TS dt 0.171623 time 2.83904
2023-11-02 10:31:54 [INFO] idaes.solve.petsc-dae: 74 TS dt 0.187368 time 3.01066
2023-11-02 10:31:54 [INFO] idaes.solve.petsc-dae: 75 TS dt 0.206382 time 3.19803
2023-11-02 10:31:54 [INFO] idaes.solve.petsc-dae: 76 TS dt 0.231364 time 3.40441
2023-11-02 10:31:54 [INFO] idaes.solve.petsc-dae: 77 TS dt 0.266076 time 3.63577
2023-11-02 10:31:54 [INFO] idaes.solve.petsc-dae: 78 TS dt 0.316702 time 3.90185
2023-11-02 10:31:54 [INFO] idaes.solve.petsc-dae: 79 TS dt 0.394852 time 4.21855
2023-11-02 10:31:54 [INFO] idaes.solve.petsc-dae: 80 TS dt 0.525171 time 4.6134
2023-11-02 10:31:54 [INFO] idaes.solve.petsc-dae: 81 TS dt 0.767756 time 5.13857
2023-11-02 10:31:54 [INFO] idaes.solve.petsc-dae: 82 TS dt 1.29836 time 5.90633
2023-11-02 10:31:54 [INFO] idaes.solve.petsc-dae: 83 TS dt 2.79531 time 7.20469
2023-11-02 10:31:54 [INFO] idaes.solve.petsc-dae: 84 TS dt 8.85294 time 10.
2023-11-02 10:31:54 [INFO] idaes.solve.petsc-dae: TSConvergedReason = TS_CONVERGED_TIME
2023-11-02 10:31:54 [INFO] idaes.solve.petsc-dae: TS_CONVERGED_TIME
2023-11-02 10:31:55 [INFO] idaes.solve.petsc-dae: Called fg_read, err: 0 (0 is good)
2023-11-02 10:31:55 [INFO] idaes.solve.petsc-dae: ---------------------------------------------------
2023-11-02 10:31:55 [INFO] idaes.solve.petsc-dae: DAE: 1
2023-11-02 10:31:55 [INFO] idaes.solve.petsc-dae: Reading nl file: C:\Users\dkgun\AppData\Local\Temp\tmp4d4exz1y.pyomo.nl
2023-11-02 10:31:55 [INFO] idaes.solve.petsc-dae: Number of constraints: 30
2023-11-02 10:31:55 [INFO] idaes.solve.petsc-dae: Number of nonlinear constraints: 16
2023-11-02 10:31:55 [INFO] idaes.solve.petsc-dae: Number of linear constraints: 14
2023-11-02 10:31:55 [INFO] idaes.solve.petsc-dae: Number of inequalities: 0
2023-11-02 10:31:55 [INFO] idaes.solve.petsc-dae: Number of variables: 36
2023-11-02 10:31:55 [INFO] idaes.solve.petsc-dae: Number of integers: 0
2023-11-02 10:31:55 [INFO] idaes.solve.petsc-dae: Number of binary: 0
2023-11-02 10:31:55 [INFO] idaes.solve.petsc-dae: Number of objectives: 0 (Ignoring)
2023-11-02 10:31:55 [INFO] idaes.solve.petsc-dae: Number of non-zeros in Jacobian: 98 
2023-11-02 10:31:55 [INFO] idaes.solve.petsc-dae: Explicit time variable: 1
2023-11-02 10:31:55 [INFO] idaes.solve.petsc-dae: Number of derivatives: 5
2023-11-02 10:31:55 [INFO] idaes.solve.petsc-dae: Number of differential vars: 5
2023-11-02 10:31:55 [INFO] idaes.solve.petsc-dae: Number of algebraic vars: 25
2023-11-02 10:31:55 [INFO] idaes.solve.petsc-dae: Number of state vars: 30
2023-11-02 10:31:55 [INFO] idaes.solve.petsc-dae: Number of degrees of freedom: 0
2023-11-02 10:31:55 [INFO] idaes.solve.petsc-dae: ---------------------------------------------------
2023-11-02 10:31:55 [INFO] idaes.solve.petsc-dae: 0 TS dt 0.1 time 10.
2023-11-02 10:31:55 [INFO] idaes.solve.petsc-dae: 1 TS dt 0.1 time 10.1
2023-11-02 10:31:55 [INFO] idaes.solve.petsc-dae: 2 TS dt 0.0448184 time 10.1371
2023-11-02 10:31:55 [INFO] idaes.solve.petsc-dae: 3 TS dt 0.0362261 time 10.1719
2023-11-02 10:31:55 [INFO] idaes.solve.petsc-dae: 4 TS dt 0.037926 time 10.2081
2023-11-02 10:31:55 [INFO] idaes.solve.petsc-dae: 5 TS dt 0.040655 time 10.246
2023-11-02 10:31:55 [INFO] idaes.solve.petsc-dae: 6 TS dt 0.0432601 time 10.2867
2023-11-02 10:31:55 [INFO] idaes.solve.petsc-dae: 7 TS dt 0.0460301 time 10.3299
2023-11-02 10:31:55 [INFO] idaes.solve.petsc-dae: 8 TS dt 0.0483791 time 10.376
2023-11-02 10:31:55 [INFO] idaes.solve.petsc-dae: 9 TS dt 0.0503537 time 10.4243
2023-11-02 10:31:55 [INFO] idaes.solve.petsc-dae: 10 TS dt 0.0518023 time 10.4747
2023-11-02 10:31:55 [INFO] idaes.solve.petsc-dae: 11 TS dt 0.0529149 time 10.5265
2023-11-02 10:31:55 [INFO] idaes.solve.petsc-dae: 12 TS dt 0.0538116 time 10.5794
2023-11-02 10:31:55 [INFO] idaes.solve.petsc-dae: 13 TS dt 0.0546803 time 10.6332
2023-11-02 10:31:55 [INFO] idaes.solve.petsc-dae: 14 TS dt 0.0556299 time 10.6879
2023-11-02 10:31:55 [INFO] idaes.solve.petsc-dae: 15 TS dt 0.056762 time 10.7435
2023-11-02 10:31:55 [INFO] idaes.solve.petsc-dae: 16 TS dt 0.0581408 time 10.8003
2023-11-02 10:31:55 [INFO] idaes.solve.petsc-dae: 17 TS dt 0.0598299 time 10.8584
2023-11-02 10:31:55 [INFO] idaes.solve.petsc-dae: 18 TS dt 0.0618893 time 10.9183
2023-11-02 10:31:55 [INFO] idaes.solve.petsc-dae: 19 TS dt 0.0643931 time 10.9802
2023-11-02 10:31:56 [INFO] idaes.solve.petsc-dae: 20 TS dt 0.0674341 time 11.0445
2023-11-02 10:31:56 [INFO] idaes.solve.petsc-dae: 21 TS dt 0.0711384 time 11.112
2023-11-02 10:31:56 [INFO] idaes.solve.petsc-dae: 22 TS dt 0.0756776 time 11.1831
2023-11-02 10:31:56 [INFO] idaes.solve.petsc-dae: 23 TS dt 0.0812903 time 11.2588
2023-11-02 10:31:56 [INFO] idaes.solve.petsc-dae: 24 TS dt 0.0883011 time 11.3401
2023-11-02 10:31:56 [INFO] idaes.solve.petsc-dae: 25 TS dt 0.09713 time 11.4284
2023-11-02 10:31:56 [INFO] idaes.solve.petsc-dae: 26 TS dt 0.108211 time 11.5255
2023-11-02 10:31:56 [INFO] idaes.solve.petsc-dae: 27 TS dt 0.121606 time 11.6337
2023-11-02 10:31:56 [INFO] idaes.solve.petsc-dae: 28 TS dt 0.122333 time 11.7553
2023-11-02 10:31:56 [INFO] idaes.solve.petsc-dae: 29 TS dt 0.122333 time 11.8777
2023-11-02 10:31:56 [INFO] idaes.solve.petsc-dae: 30 TS dt 0.159258 time 12.
2023-11-02 10:31:56 [INFO] idaes.solve.petsc-dae: TSConvergedReason = TS_CONVERGED_TIME
2023-11-02 10:31:56 [INFO] idaes.solve.petsc-dae: TS_CONVERGED_TIME
2023-11-02 10:31:56 [INFO] idaes.solve.petsc-dae: WARNING: model contains export suffix 'dae_suffix' that contains 1 component
2023-11-02 10:31:56 [INFO] idaes.solve.petsc-dae: keys that are not exported as part of the NL file.  Skipping.
2023-11-02 10:31:56 [INFO] idaes.solve.petsc-dae: Called fg_read, err: 0 (0 is good)
2023-11-02 10:31:56 [INFO] idaes.solve.petsc-dae: ---------------------------------------------------
2023-11-02 10:31:56 [INFO] idaes.solve.petsc-dae: DAE: 1
2023-11-02 10:31:56 [INFO] idaes.solve.petsc-dae: Reading nl file: C:\Users\dkgun\AppData\Local\Temp\tmp1qggvz23.pyomo.nl
2023-11-02 10:31:56 [INFO] idaes.solve.petsc-dae: Number of constraints: 29
2023-11-02 10:31:56 [INFO] idaes.solve.petsc-dae: Number of nonlinear constraints: 15
2023-11-02 10:31:56 [INFO] idaes.solve.petsc-dae: Number of linear constraints: 14
2023-11-02 10:31:56 [INFO] idaes.solve.petsc-dae: Number of inequalities: 0
2023-11-02 10:31:56 [INFO] idaes.solve.petsc-dae: Number of variables: 34
2023-11-02 10:31:56 [INFO] idaes.solve.petsc-dae: Number of integers: 0
2023-11-02 10:31:56 [INFO] idaes.solve.petsc-dae: Number of binary: 0
2023-11-02 10:31:56 [INFO] idaes.solve.petsc-dae: Number of objectives: 0 (Ignoring)
2023-11-02 10:31:56 [INFO] idaes.solve.petsc-dae: Number of non-zeros in Jacobian: 91 
2023-11-02 10:31:56 [INFO] idaes.solve.petsc-dae: Explicit time variable: 0
2023-11-02 10:31:56 [INFO] idaes.solve.petsc-dae: Number of derivatives: 5
2023-11-02 10:31:56 [INFO] idaes.solve.petsc-dae: Number of differential vars: 5
2023-11-02 10:31:56 [INFO] idaes.solve.petsc-dae: Number of algebraic vars: 24
2023-11-02 10:31:56 [INFO] idaes.solve.petsc-dae: Number of state vars: 29
2023-11-02 10:31:56 [INFO] idaes.solve.petsc-dae: Number of degrees of freedom: 0
2023-11-02 10:31:56 [INFO] idaes.solve.petsc-dae: ---------------------------------------------------
2023-11-02 10:31:56 [INFO] idaes.solve.petsc-dae: 0 TS dt 0.1 time 12.
2023-11-02 10:31:56 [INFO] idaes.solve.petsc-dae: 1 TS dt 0.1 time 12.1
2023-11-02 10:31:56 [INFO] idaes.solve.petsc-dae: 2 TS dt 0.0494004 time 12.1411
2023-11-02 10:31:57 [INFO] idaes.solve.petsc-dae: 3 TS dt 0.0407055 time 12.1802
2023-11-02 10:31:57 [INFO] idaes.solve.petsc-dae: 4 TS dt 0.0422725 time 12.2209
2023-11-02 10:31:57 [INFO] idaes.solve.petsc-dae: 5 TS dt 0.0447524 time 12.2632
2023-11-02 10:31:57 [INFO] idaes.solve.petsc-dae: 6 TS dt 0.0468318 time 12.3079
2023-11-02 10:31:57 [INFO] idaes.solve.petsc-dae: 7 TS dt 0.0490217 time 12.3548
2023-11-02 10:31:57 [INFO] idaes.solve.petsc-dae: 8 TS dt 0.0508279 time 12.4038
2023-11-02 10:31:57 [INFO] idaes.solve.petsc-dae: 9 TS dt 0.0525655 time 12.4546
2023-11-02 10:31:57 [INFO] idaes.solve.petsc-dae: 10 TS dt 0.0541373 time 12.5072
2023-11-02 10:31:57 [INFO] idaes.solve.petsc-dae: 11 TS dt 0.055779 time 12.5613
2023-11-02 10:31:57 [INFO] idaes.solve.petsc-dae: 12 TS dt 0.057531 time 12.6171
2023-11-02 10:31:57 [INFO] idaes.solve.petsc-dae: 13 TS dt 0.0595583 time 12.6746
2023-11-02 10:31:57 [INFO] idaes.solve.petsc-dae: 14 TS dt 0.061941 time 12.7342
2023-11-02 10:31:57 [INFO] idaes.solve.petsc-dae: 15 TS dt 0.064821 time 12.7961
2023-11-02 10:31:57 [INFO] idaes.solve.petsc-dae: 16 TS dt 0.0683275 time 12.8609
2023-11-02 10:31:57 [INFO] idaes.solve.petsc-dae: 17 TS dt 0.0726534 time 12.9293
2023-11-02 10:31:57 [INFO] idaes.solve.petsc-dae: 18 TS dt 0.0780452 time 13.0019
2023-11-02 10:31:57 [INFO] idaes.solve.petsc-dae: 19 TS dt 0.0848677 time 13.08
2023-11-02 10:31:57 [INFO] idaes.solve.petsc-dae: 20 TS dt 0.093653 time 13.1648
2023-11-02 10:31:57 [INFO] idaes.solve.petsc-dae: 21 TS dt 0.105212 time 13.2585
2023-11-02 10:31:57 [INFO] idaes.solve.petsc-dae: 22 TS dt 0.120767 time 13.3637
2023-11-02 10:31:57 [INFO] idaes.solve.petsc-dae: 23 TS dt 0.142036 time 13.4845
2023-11-02 10:31:57 [INFO] idaes.solve.petsc-dae: 24 TS dt 0.170717 time 13.6265
2023-11-02 10:31:57 [INFO] idaes.solve.petsc-dae: 25 TS dt 0.206234 time 13.7972
2023-11-02 10:31:57 [INFO] idaes.solve.petsc-dae: 26 TS dt 0.244736 time 14.0034
2023-11-02 10:31:57 [INFO] idaes.solve.petsc-dae: 27 TS dt 0.288411 time 14.2482
2023-11-02 10:31:57 [INFO] idaes.solve.petsc-dae: 28 TS dt 0.350093 time 14.5366
2023-11-02 10:31:57 [INFO] idaes.solve.petsc-dae: 29 TS dt 0.453668 time 14.8867
2023-11-02 10:31:57 [INFO] idaes.solve.petsc-dae: 30 TS dt 0.655245 time 15.3404
2023-11-02 10:31:57 [INFO] idaes.solve.petsc-dae: 31 TS dt 1.1261 time 15.9956
2023-11-02 10:31:57 [INFO] idaes.solve.petsc-dae: 32 TS dt 2.56902 time 17.1217
2023-11-02 10:31:57 [INFO] idaes.solve.petsc-dae: 33 TS dt 4.30929 time 19.6907
2023-11-02 10:31:57 [INFO] idaes.solve.petsc-dae: 34 TS dt 26.3639 time 24.
2023-11-02 10:31:57 [INFO] idaes.solve.petsc-dae: TSConvergedReason = TS_CONVERGED_TIME
2023-11-02 10:31:57 [INFO] idaes.solve.petsc-dae: TS_CONVERGED_TIME
a = plt.plot(
    tj.time, tj.get_vec(m.fs.valve_1.control_volume.properties_in[24].pressure)
)
a = plt.ylabel("inlet pressure (Pa)")
a = plt.xlabel("time (s)")
../../_images/168fd48bfc6bb21570ef3abb99164b3ffa6bafad381a3c6b6f477b6169f38d35.png
a = plt.plot(tj.time, tj.get_vec(m.fs.valve_1.valve_opening[24]))
a = plt.ylabel("valve 1 fraction open")
a = plt.xlabel("time (s)")
../../_images/b58fd28351eca3ecfa9e306c11ce20b13341027d4ebcd6fb3171048a43df3b0a.png
a = plt.plot(tj.time, tj.get_vec(m.fs.tank.control_volume.properties_out[24].pressure))
a = plt.ylabel("tank pressure (Pa)")
a = plt.xlabel("time (s)")
../../_images/8747947a44da018a6e991df7b55a11863cd054dd2587b6140d725fadac0b12fd.png